The AM Forum
November 26, 2025, 06:14:59 AM *
Welcome, Guest. Please login or register.

Login with username, password and session length
 
   Home   Help Calendar Links Staff List Gallery Login Register  
Pages: [1]   Go Down
  Print  
Author Topic: POWER SUPPLIES: Separate or one big 'un?  (Read 7634 times)
0 Members and 1 Guest are viewing this topic.
W4RFM
Member

Offline Offline

Posts: 387



WWW
« on: December 01, 2019, 01:02:20 PM »

I have the modulator built (2X811A's from the Collins ART-13 design), and now on to the RF stage, which will be an 813.  The question arises about the power supply.  Both final stages - audio & RF will run at the same voltage. So my question: Is it better (if changes are made down the road) to have separate power supplies for the modulator and RF?  I have the transformers available to do either.  I thought it might be a nice thing to put the plate supply for the modulator in that empty space on the chassis right behind the 811a filament transformer.

I sincerely welcome your thoughts and experiences on this. For once I would like to just do it once. Smiley 
Thanks
Bob W4RFM
Logged

BOB / W4RFM  \\\\\\\"I have looked far and wide, (I also checked near and narrow)\\\\\\\"
KK4YY
Member

Offline Offline

Posts: 565


Your best isn't as good as you can be.


« Reply #1 on: December 01, 2019, 01:39:48 PM »

One factor to consider is the modulation transformer to be used. It needs to have a turns ratio that will permit at least 100% modulation as well as matching the P-P modulator load to the RF modulating impedance. A common HV supply, although convenient, locks you in to a certain range of transformers that would be suitable. Having separate, different voltage, supplies may allow some leeway in design.

This begs the question, what modulation transformer do you have for this project? What is its turns ratio?


Don
Logged

All your worries won't add a day to your life, or make the ones you have any happier.
kb2vxa
Member

Offline Offline

Posts: 162


I modulate, therefore AM


« Reply #2 on: December 01, 2019, 02:06:41 PM »

I was thinking more along the lines of dynamic regulation. The AM transmitter of my dreams is the big brother of the 6146 modulated by a pair of 807s on separate RF and mutilator decks I built a few centuries ago. It's just a personal preference when running QRO to have all separate transformers and a stiff mains supply.
Logged

73 de Warren KB2VXA
Station powered by atomic energy, operator powered by natural gas.
W4RFM
Member

Offline Offline

Posts: 387



WWW
« Reply #3 on: December 01, 2019, 04:42:06 PM »

I am keeping it simple. I built the 26-S1 audio stage of the ART-13 transmitter, including the famous ART-13 mod transformer. (15,000 primary - 7,300 secondary). The 813 will be running at about 170 mA at 1250, which the west coast handbook says is a modulating impedance of 7300 ohms and the modulator will see peaks of 130-140 mA also at 1250 vdc, exactly the ART-13 formula.


Logged

BOB / W4RFM  \\\\\\\"I have looked far and wide, (I also checked near and narrow)\\\\\\\"
KK4YY
Member

Offline Offline

Posts: 565


Your best isn't as good as you can be.


« Reply #4 on: December 01, 2019, 05:11:38 PM »

Sweet! I think you're good to go with mod iron. So it's down to the dynamic regulation issue and/or personal preference for the HV supply(s). Looking good!
Logged

All your worries won't add a day to your life, or make the ones you have any happier.
MikeKE0ZUinkcmo
Member

Offline Offline

Posts: 456



« Reply #5 on: December 01, 2019, 10:15:29 PM »

Nice looking build, but if you're considering putting that into a rack cabinet, not having the chassis supported at  the rear, I suggest you seriously consider adding some side panels not unlike what are on the chassis in the pic below.   Those 15 to 30+ pounds of transformers, at the back of that chassis, I fear is going to be far more weight than those little 90* shelf brackets will be able to handle.

Look at virtually any of the old heavy receivers or transmitters.



Logged

Mike KE0ZU

Bold Text and PICS are usually links

https://mikeharrison.smugmug.com/
w8khk
Member

Offline Offline

Posts: 1244


This ham got his ticket the old fashioned way.


WWW
« Reply #6 on: December 01, 2019, 10:35:45 PM »

I personally agree with Mike.   In addition, I would further suggest that you consider keeping the power supply separate from the modulator deck.  Adding the weight of the power supply components to that deck will make it much less manageable on the workbench if you want to do mods or fine tuning.  Place all the power supply heavy metal and oil capacitors at the bottom of the rack.  Keep that chassis space available for future enhancements and experiments.  In the long run, Your back will thank you!

An advantage to having a single supply for both the modulator and the final has to do with dynamic regulation.  The Class-C final places a constant load on the power supply, improving the dynamic regulation.  A class-B modulator provides a continuously variable load at a syllabic rate on the power supply.  Sharing a single supply for both loads provides a much more stable voltage source, without the need for additional regulation circuitry. 

Bottom line, if your single supply can handle the current load with reasonable regulation, (and assuming your modulation transformer turns ration is compatible) the overall result will be superior as compared with separate supplies for the RF and modulator sections.
Logged

Rick / W8KHK  ex WB2HKX, WB4GNR
"Both politicians and diapers need to be changed often and for the same reason.”   Ronald Reagan

My smart?phone voicetext screws up homophones, but they are crystal clear from my 75 meter plate-modulated AM transmitter
steve_qix
Contributing
Member
*
Offline Offline

Posts: 2602


Bap!


WWW
« Reply #7 on: December 02, 2019, 08:35:43 AM »

Common power supply - absolutely.  Simpler, smaller, better - dynamic regulation, safer --- the list goes on  Wink
Logged

High Power, Broadcast Audio and Low Cost?  Check out the class E web site at: http://www.classeradio.org
W4RFM
Member

Offline Offline

Posts: 387



WWW
« Reply #8 on: December 02, 2019, 12:37:41 PM »

Well there you go.  That is what I will build. Thank you all for your interest,  I try to get all the weight toward the front panel, and now that getting supports is not an easy thing, I find a local sheet metal shope to make me some one-zy two-zy brackets. The modulator actually is not the much of a strain on those 90 degree brackets, they are about 1/8" steel.  The transmitter may be easy with the power supply mounted elsewhere, like the bottom of the rack as was suggested. I will "weigh" that once I get the parts placed.

Thanks again, Happy Holidays. Bob W4RFM
Logged

BOB / W4RFM  \\\\\\\"I have looked far and wide, (I also checked near and narrow)\\\\\\\"
w8khk
Member

Offline Offline

Posts: 1244


This ham got his ticket the old fashioned way.


WWW
« Reply #9 on: December 02, 2019, 01:08:45 PM »

Bob, looking at your chassis view, it appears your plate current meter is wired to the positive side of the modulation transformer.  I feel it is important to comment that it is not a safe practice to run the meter at 1200 to 1500 volts with respect to the chassis.  Although this was common practice years ago, the safer method currently used (no pun intended) is to place the meter in the negative return of the power supply.  

The front of the meter, especially the zero-adjusting screw, presents a serious high-voltage shock hazard when wired in the positive side of the power supply circuit.

A common supply for both modulator and RF Final can still be monitored in this way.  Place a separate meter between power supply negative (chassis ground) and the center tap of the filament transformer for the final and modulator tubes, to measure each current individually.  In order to avoid reading the combination of plate and grid current, simply return the grid circuit directly to the filament transformer center tap, instead of chassis ground.  Grid current can easily be measured separately from plate current in this manner.

73, Rick
Logged

Rick / W8KHK  ex WB2HKX, WB4GNR
"Both politicians and diapers need to be changed often and for the same reason.”   Ronald Reagan

My smart?phone voicetext screws up homophones, but they are crystal clear from my 75 meter plate-modulated AM transmitter
w4bfs
W4 Beans For Supper
Contributing
Member
*
Offline Offline

Posts: 1434


more inpoot often yields more outpoot


« Reply #10 on: December 02, 2019, 03:50:24 PM »

keep some space available for tx/rx sequencing stuff .... necessary since art13 mod xfmr doesn't like anything higher than 3 kV
Logged

Beefus

O would some power the gift give us
to see ourselves as others see us.
It would from many blunders free us.         Robert Burns
W4RFM
Member

Offline Offline

Posts: 387



WWW
« Reply #11 on: December 02, 2019, 09:18:26 PM »

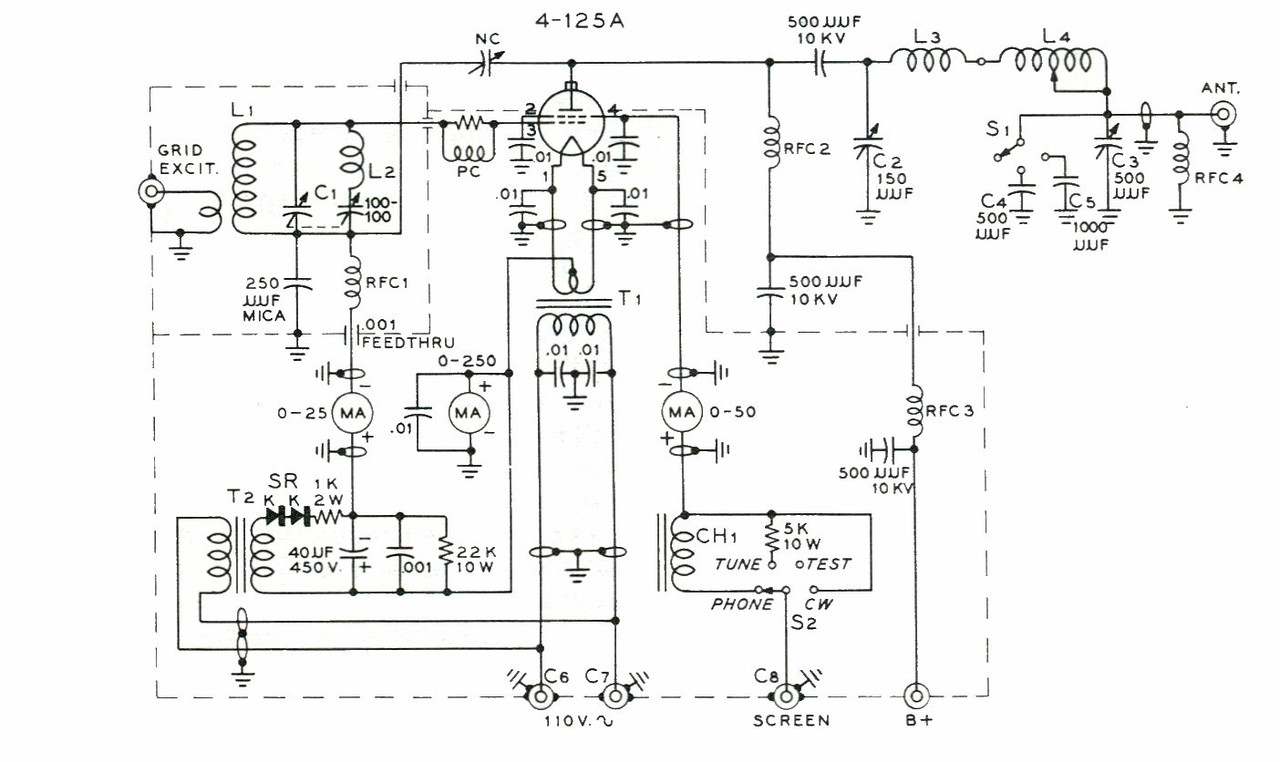
I guess it is time for me to publish the RF circuit.  I decided to go with a 4-125A instead of an 813. I can get new U.S. made 4-125A's all day from broadcast friends, and including the last three I had when I had a station that used them as RF drivers.  So here is the plan, from the Radio Handbook west coast edition # 14.


I will have a grid current meter, screen current meter, and plate current meter on the RF deck, and would like a plate current meter for the modulator, mounted on the modulator. If I hear what you are telling me Rick, I can still have that scenario.
Thanks again to all, Bob W4RFM
Logged

BOB / W4RFM  \\\\\\\"I have looked far and wide, (I also checked near and narrow)\\\\\\\"
w8khk
Member

Offline Offline

Posts: 1244


This ham got his ticket the old fashioned way.


WWW
« Reply #12 on: December 02, 2019, 10:10:12 PM »

I will have a grid current meter, screen current meter, and plate current meter on the RF deck, and would like a plate current meter for the modulator, mounted on the modulator. If I hear what you are telling me Rick, I can still have that scenario.
Thanks again to all, Bob W4RFM

Bob, you are correct.  If you look at the schematic you posted for the RF deck, you will see the plate current meter is connected between ground and the filament transformer center tap, thus reading only the plate current.  The grid current meter is connected in the grid current path between the positive side of the grid bias supply and the filament transformer center tap, effectively the cathode of the RF amplifier tube.  As such, it registers only the grid current.  You may apply exactly this technique for metering the modulator currents.  Wire your plate current meter from the ground to the center tap of the modulation transformer, exactly as done in the RF deck. 

If you wish to also measure modulator grid current, it is done the same way as in the RF deck, between the grid current path and the transformer center tap, not ground.  If you run zero bias 811A tubes, or similar, then it is very straightforward.  If you need additional negative bias for the modulators, then a separate bias supply would be connected between the grid current meter and the modulator grids, via the center tap of the driver transformer.

In no case do you want to have any of the meters at a high voltage with respect to the chassis.  If your screen supply is separate from the other supplies, the meter for this current should also be placed between the negative terminal of this supply and the filament transformer secondary center tap.
Logged

Rick / W8KHK  ex WB2HKX, WB4GNR
"Both politicians and diapers need to be changed often and for the same reason.”   Ronald Reagan

My smart?phone voicetext screws up homophones, but they are crystal clear from my 75 meter plate-modulated AM transmitter
w8khk
Member

Offline Offline

Posts: 1244


This ham got his ticket the old fashioned way.


WWW
« Reply #13 on: December 02, 2019, 10:17:53 PM »

One additional note, since you have decided to employ the 4-125 instead of the 813 for the RF final amplifier.....

As previously discussed, the 4-125 excels at higher plate voltages, thus you may not obtain your desired power output running the 4-125 at the lower voltage of a common power supply with the modulator.  In addition, you are limited by the fixed turns ratio of the ART-13 modulation transformer.  You might find that the 813 would play better with what you have already constructed.

Because the circuit is basically identical for the 4-125 and 813, and the socket hole size is similar, may I suggest that you plan your implementation such that you could easily replace the 4-125 with an 813 if you do not achieve the desired results with the initial configuration?  The only other issue you would need to allow for is the increased height of the 813.  This would simply require a high enough panel for proper clearance of the tube plate cap and connections.

An alternative might be to run a pair of 4-125 tubes in parallel, thus reducing the plate impedance and garnering additional output with the lower available plate voltage.  That would make a very classy looking final, for sure!
Logged

Rick / W8KHK  ex WB2HKX, WB4GNR
"Both politicians and diapers need to be changed often and for the same reason.”   Ronald Reagan

My smart?phone voicetext screws up homophones, but they are crystal clear from my 75 meter plate-modulated AM transmitter
KK4YY
Member

Offline Offline

Posts: 565


Your best isn't as good as you can be.


« Reply #14 on: December 02, 2019, 11:09:37 PM »

Got a lot of 4-125A's?

According to the Eimac datasheet...
As modulators, at 2KV, a pair of 4-125A's in AB2 would give you 350 watts of audio at only 1% THD Shocked. That's enough to modulate another pair of 4-125A's (with the common 2KV power supply) at 600 watts input and 450 watts output. Cool
Logged

All your worries won't add a day to your life, or make the ones you have any happier.
w8khk
Member

Offline Offline

Posts: 1244


This ham got his ticket the old fashioned way.


WWW
« Reply #15 on: December 02, 2019, 11:27:11 PM »

Yes, but Bob has already completed the modulator with a pair of 811s, running between 1250 and 1500 volts.  The process now is to build the final RF deck which is compatible with the modulator, the ART-13 modulation transformer, and the planned common power supply. 

A pair of 4-125s in parallel should play well in that configuration.  Bob did mention that he has a reasonable supply of these tubes. 
Logged

Rick / W8KHK  ex WB2HKX, WB4GNR
"Both politicians and diapers need to be changed often and for the same reason.”   Ronald Reagan

My smart?phone voicetext screws up homophones, but they are crystal clear from my 75 meter plate-modulated AM transmitter
KK4YY
Member

Offline Offline

Posts: 565


Your best isn't as good as you can be.


« Reply #16 on: December 03, 2019, 02:26:14 AM »

Hi Rick,

I think a single 4-125A would be fine at the original planned input power, though an 813 may be more power efficient (as you suggest). Either can be run conservatively at 1250V@150mA and provide a close modulating impedance match (the same match). I don't see the need for a second 4-125A to lower the modulating impedance as the 811A's have lots of audio power reserve at the intended RF input power level (~200W).

Personally, I'd use an 813 for this rig and save the 4-125A's for one such as I suggested above. I'd like to find out if the 1%THD@350W spec is real.


Don
Logged

All your worries won't add a day to your life, or make the ones you have any happier.
W4RFM
Member

Offline Offline

Posts: 387



WWW
« Reply #17 on: December 03, 2019, 11:06:29 AM »

Hello Don and Rick, and again I thank you for your participation in my plan. I actually got to meet Don several years ago when he parted out a Gates BC-1T at my place.  "Good parts for a rainy day".

I found a couple of 813's, but as I said, I have many (including several new Eimac 4-125's, and have a filament transformer for one or two.  With the power supply mounted elsewhere two of them could happen, but as Don pointed out the modulating impedance is the same (if I understand the math) and I have a 10.5 inch front rack panel, and ya da, ya da, so I guess I will build the circuit, and see what fits and go from there.  All I really want is a 150 watt-er for the nights when the either is cooperating with hams.  I have the BC-500K when I need a 1/2 gallon.

Logged

BOB / W4RFM  \\\\\\\"I have looked far and wide, (I also checked near and narrow)\\\\\\\"
KK4YY
Member

Offline Offline

Posts: 565


Your best isn't as good as you can be.


« Reply #18 on: December 03, 2019, 12:16:46 PM »

Hello Don and Rick, and again I thank you for your participation in my plan. I actually got to meet Don several years ago when he parted out a Gates BC-1T at my place.  "Good parts for a rainy day".
Must have been a different Don. I haven't had the pleasure.
Logged

All your worries won't add a day to your life, or make the ones you have any happier.
W4RFM
Member

Offline Offline

Posts: 387



WWW
« Reply #19 on: December 03, 2019, 03:35:44 PM »

I am sorry Don, it was Don Chester K4KYV. My only excuse is I am 73.
Again sorry maybe we will cross paths at a hamfest some day. I hope so, thanks again for your input.
Bob
Logged

BOB / W4RFM  \\\\\\\"I have looked far and wide, (I also checked near and narrow)\\\\\\\"
Pages: [1]   Go Up
  Print  
 
Jump to:  

AMfone - Dedicated to Amplitude Modulation on the Amateur Radio Bands
 AMfone © 2001-2015
Powered by SMF 1.1.21 | SMF © 2015, Simple Machines
Page created in 0.072 seconds with 18 queries.